一、报考条件
1.考生须思想品德良好,身体健康,具备《ok138cn太阳集团招收攻读博士学位研究生招生简章》规定的各项报考条件。
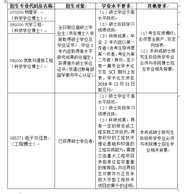
2.招生对象及学业水平要求:

3.考生英语至少达到以下条件其中一项:
(1)硕士阶段英语成绩优良;
(2)在母语为英语的国家或地区参加过英文授课学位项目学习并获得学位;
(3)英语六级成绩优良或雅思6.5分以上或托福95分以上。
二、招生专业、指导教师和招生指标


备注:1.本单位申请考核制招生指标预计招收科学学位博士5人,工程博士10人。
2.各类专项计划和同等学力招生不实行申请考核制。
三、报名与提交材料
1. 专家推荐及网上报名
(1)申请者必须获得至少两位专业领域内高水平专家亲笔推荐。
(2)申请者按《ok138cn太阳集团博士研究生招生简章》中规定的时间履行网上报名手续(网上填报内容详见ok138cn太阳集团2019年博士报名须知)。
(3)填写网报信息时,考试方式栏目中选择“申请考核”。
(4)通过申请考核的考生不需要进行现场确认。
2. 提交申请材料
自即日起开始报名,截止日期2018年12月12日(邮寄材料以寄到邮戳为准),过期不再接受申请。
(1)申请者填写的《ok138cn太阳集团博士研究生考核制入学申请表》(见附件);
(2)研究生学籍在线认证报告或学位证、学历证复印件;
(3)硕士阶段的学习成绩单(须授课单位或人事档案管理部门盖章);
(4)两位与所申请学科相关的具有正高级职称(或相当职称)专家签字推荐信;(其中一份由报考导师推荐)
(5)攻读博士学位期间的研究方向、探索思路和计划(字数1000字左右);
(6)学术论文、专利及其他原创性研究成果的陈述与证明;
(7)外语水平证明复印件;
(8)应届硕士毕业生尽量提供硕士学位论文或学位论文的详细摘要和目录。往届生须提供学位论文。
(9)考生信息汇总表(见附件)
(10)由重大工程项目承担单位签字盖章的推荐函;(工程博士提供)
(11)正在承担大中型工程技术项目的骨干的证明。(工程博士提供)
(12)科研成果表格(项目名称、年限、总经费、排名等)和附件支撑材料。(工程博士提供)
考生须保证学历、学位证书和其他申请材料的真实性。
四、考核流程
1.核查申请材料
我院将检查考生的申请材料是否齐全,审查考生报考资格是否符合条件,查验考生的学籍在线认证报告、外语及核心成果等材料的真实性。所有申请材料一并存档,经我院或认证部门查证材料和信息为不实者,取消申请资格,已录取的取消学籍。
2.申请材料评估
我院遴选专家对申请考生材料进行评估,根据材料评估成绩,结合招生规模,确定参加复试考核的考生名单,通知入围考生前来我院参加复试考核,并按录取口径公示参加复试考生有关信息。
3.复试考核
我院组织考核小组对通过申请评估的考生进行复试考核,重点考察申请者已有学术成就、专业创新能力、专业发展潜力和外语能力,判断是否具有真才实学。考核内容应涵盖申请者的专业基础情况、外语口语及写作能力、现有学术成果水平、专业创新能力、专业志向和兴趣,同时考察申请者其他综合素质。
复试考核初步定于12月下旬到1月上旬进行,具体时间安排和考核形式详见我院复试考核通知。
4.体检
体检标准按《普通高等学校招生体检工作指导意见》(教学[2003]3号)执行,拟录取考生须于次年1月20日前向我院提交由政府设立的二级甲等以上医院或ok138cn太阳集团校医院出具的体检报告原件。
五、录取原则
1.录取按照“德、智、体全面衡量,择优录取,保证质量,宁缺勿滥”的原则进行。
2.考生总成绩=材料评估成绩*0.5+复试考核成绩*0.5。
3.依据考生总成绩按照录取口径由高到低依次录取。
4.网上公示拟录取名单,经体检、政审、调档等流程后,向拟录取新生发录取通知书。
六、举报受理
电话:02885463875 15102853349
电子邮箱:382617420@qq.com
地点:基础教学楼A座109办公室
联系人:李老师
七、其他说明
1.报名参加申请考核但未通过材料评估或复试考核的考生,可在博士普通招考报名截止日期前重新报考,并参加学校统一组织的博士研究生入学考试。
2.博士申请考核制招生择优录取,没有必须完成计划要求。
3.咨询方式及材料邮寄地址
所有申请考生需要邮寄一份纸质版材料,同时提交电子版材料(压缩文件形式,命名:**学校+姓名+申请考核入学材料),接收材料截止日期为12月12日前(纸质版材料以寄到邮戳为准,建议EMS)。
联系人:赖老师
咨询电话:028-85463874
材料邮寄地址:四川省成都市一环路南一段24号ok138cn太阳集团电子信息学院研究生办公室(基础教学楼A座112办公室)
邮箱:laihua@scu.edu.cn
邮编:610065